La liberación de las especificaciones de las GPUs de la serie R600 y R700 fue una de las grandes noticias que AMD dio a los usuarios de Linux el pasado año. La publicación de esas especificaciones ha supuesto un paso adelante importantísimo para el desarrollo de controladores Open Source.
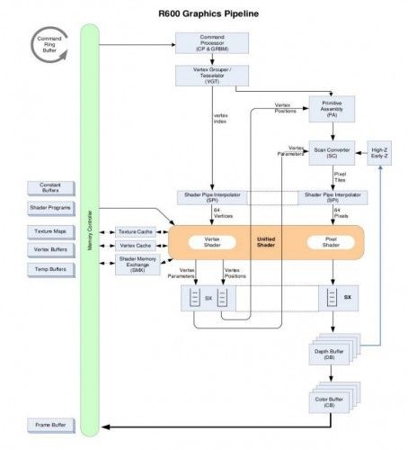
Ahora esa medida se ha visto complementada con la publicación de un documento de 43 páginas llamado «Radeon R6xx/R7xx Acceleration» que ofrece una visión de la arquitectura ASIC de estos desarrollos, así como una serie de consejos en forma de guía de programación.
Como indican en Phoronix, la guía se puede descargar desde los servidores del proyecto X.Org, y de hecho AMD también la publicará en los próximos días en sus propios repositorios para todos aquellos que quieran acceder a ella.
Esta guía práctica desvela algunos datos muy interesantes que permitirán a los desarrolladores trabajar con más datos y garantías en esos controladores libres con soporte 3D -uno de los factores esenciales- para las familias Radeon HD 2000, 3000 y 4000 que precisamente utilizan las especificaciones que AMD está documentando cada vez de forma más completa. Bien por AMD.






















